滴定的干貨 ——SET參數詳解
滴定的干貨Ⅲ
1.
SET滴定模式
即設定滴定模式,是指認定某個pH值或電位值為等當點的pH值或電位值。當滴定測得pH值或電位達到設定值時的體積,即為等當點的體積,同時滴定停止。
2.
SET滴定參數
除了規定等當點的pH值或電位外,還需要規定以何種方式靠近等當點。
如果參數設置不當,可能滴定速度很慢,滴定過于費時;或者滴定結果不穩定,會發生過滴定的情況。
3.
SET與DET/MET的區別
DET/MET不需要事前知道等當點pH值或電位值的絕對值,這樣可以不對pH電極進行校驗。而SET一般都需要等當點的pH值或電位值,也就是說使用SET之前,需要進行pH電極的校驗。如果值不準確,將直接影響等當點的體積。
4.
動態范圍
指距離等當點的pH值或電位值的設定范圍。在此范圍外,滴定的加液速度,由min rate(最小)mL/min增加到max rate(最大)mL/min。在此范圍內,滴定的加液速度,由最大降低,并在等當點降為min rate mL/min。
5.
SET模式的優勢應用領域

SET滴定大致可以分為兩個階段

動態范圍外:pH值或電位從初始階段開始, pH值或電位開始變化,其變化趨勢應與等當點設定的pH值或電位值一致,例如等當點的pH值高于初始值,pH值將會逐步提高,到達動態范圍;加液速度從min (最小)mL/min開始并逐步提高,增加到max(最大) mL/min,并持續到即將進入動態范圍。
動態范圍內:在此期間,加液呈斷續和大小不同狀態,斷續與大小的情況,由測得的pH值與設定的pH值的差值決定。當差值越大,加液速度越大;當差值越小,加液速度越小。差值為0時,即達到等當點,此時,加液的總體積,就是等當點的體積。
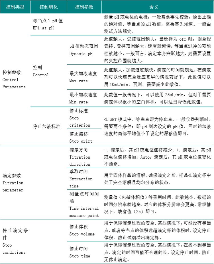
以SET為例說明滴定參數


應用舉例

相關文章
以上,您學會了嗎?



